English
电子邮件
服务大厅
校长信箱
English
电子邮件
服务大厅
校长信箱
学生
教职员
校友
访客
校务公开
首页
学校概况
百年根基
学校简介
师资与学生
教育创新和人才培养
建设规模与学习生活条件
机构设置
院系设置
党建网
乐竞体育·(中国)官方网站网
就业
国际合作
人才招聘
图书馆
基金会
首页
学校概况
百年根基
学校简介
师资与学生
教育创新和人才培养
建设规模与学习生活条件
机构设置
院系设置
党建网
乐竞体育·(中国)官方网站网
就业
国际合作
人才招聘
图书馆
基金会
当前位置:
首页
>
公告通知
> 正文
公告通知
乐竞体育·(中国)官方网站
综合报道
媒体BNUZ
公告通知
光影校园
党史学习教育
乐竞体育·(中国)官方网站
综合报道
媒体BNUZ
公告通知
光影校园
党史学习教育
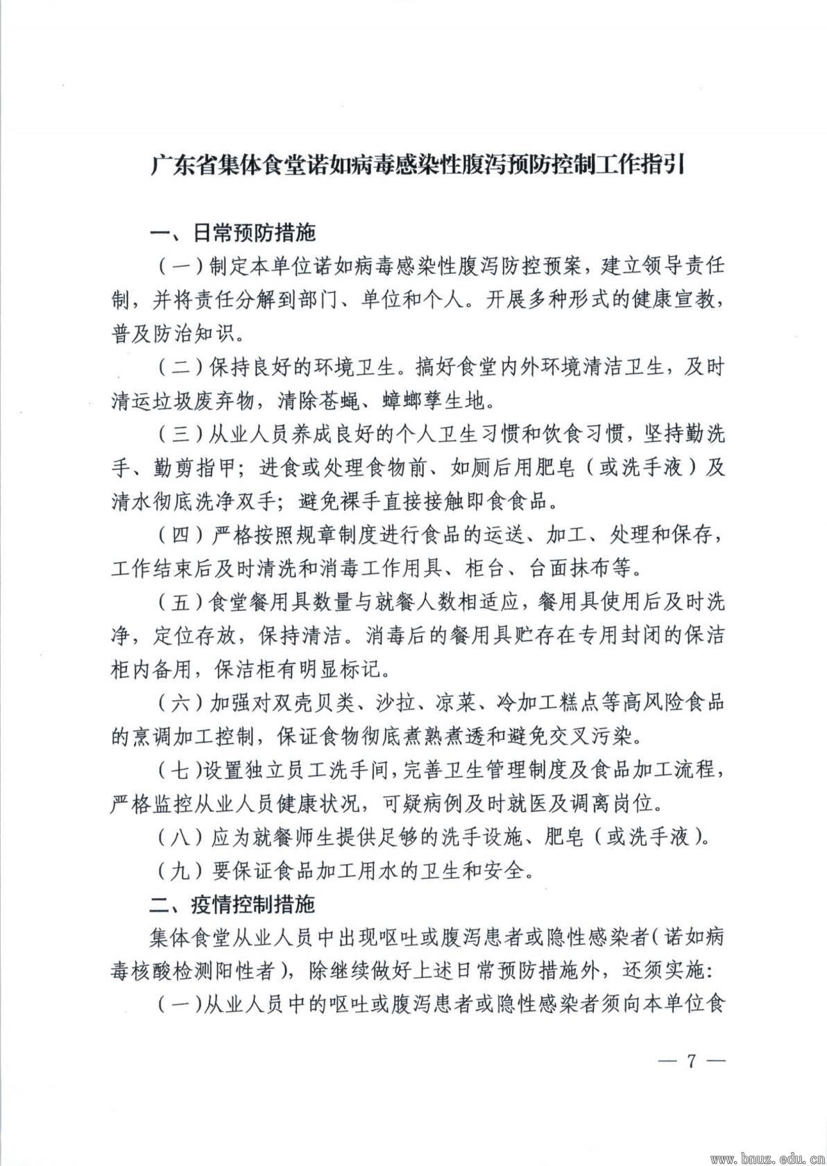
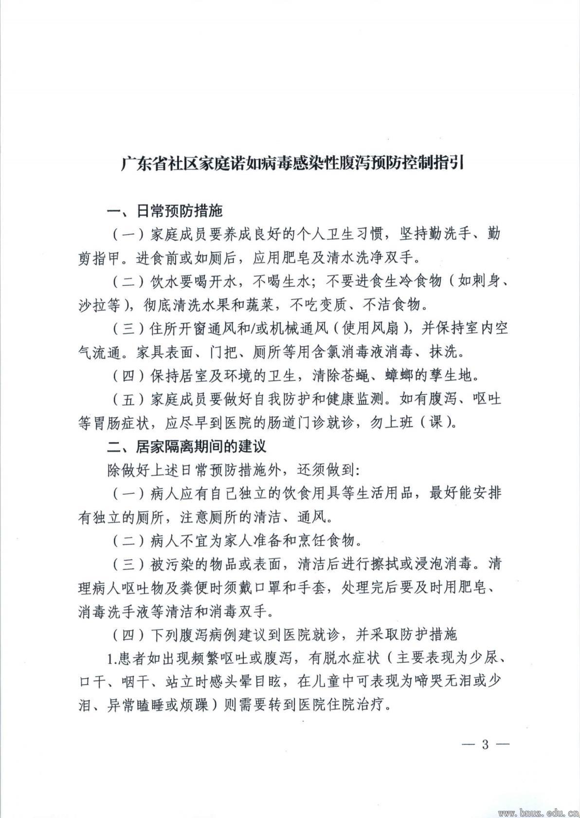
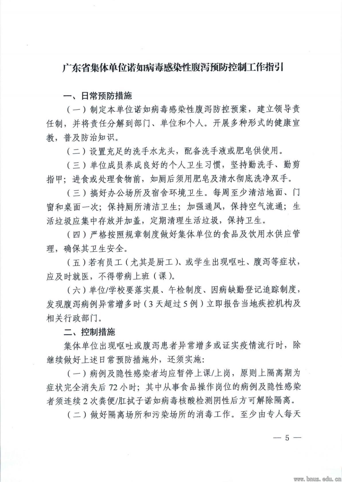
诺如病毒感染性腹泻预防控制指引
文章来源:后勤处
审核人:傅勉兴
时间:2020/11/23
点击次数:
审核
傅勉兴
视频
上一篇:
关于珠海园区校园一卡通系统上线试运行的通知
下一篇:
关于2019-2020学年校级奖学金获奖学生名单和校级荣誉称号获得者名单的公告
【
关闭
】